女性的孕期一般分为孕早期、孕中期、孕晚期三个阶段,3个阶段产检的内容、项目各不相同。

孕早期
孕早期是指怀孕后第1周到第12周的这段时间,在此期间,孕妇身体会有较为强烈的症状——开始出现疲劳、乏力、嗜睡、食欲减退、恶心、呕吐等早孕反应。

孕早期主要是确认受孕、查验胚胎数、听胎心、绒毛膜采样(遗传病检测)和第一次产检。孕妇在12周前,到医院领取“孕妇健康手册”(全国各地叫法略有出入)建卡,准妈妈们记得领取,不要忘记哦。

孕中期
孕中期是指怀孕十三周到二十八周这段时间。进入孕中期,早孕反应逐渐消失,准妈妈的负担减轻,身心变得愉快。胎盘形成,胎儿进入到比较安全的阶段,对母体的需求更大,因而孕妇的食量会明显增大。

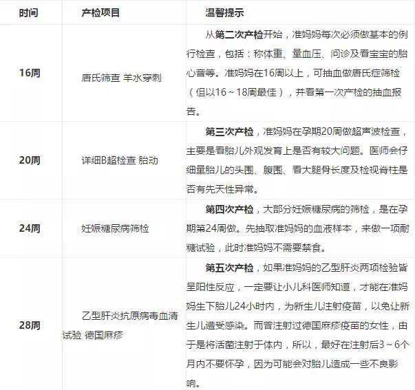
孕中期需要做五次产检,常规例行检查有称体重、测血压、问诊和听宝宝胎心等。而较为重要的几项则是唐氏筛查、糖尿病筛查、乙肝检查。
进行唐氏筛查有2个时期:怀孕的第9~13周,称之为孕早期筛查,怀孕的第14~21周+6天,称之为孕中期筛查。唐筛的最佳时间是孕15-20周。所谓唐筛就是筛查胎儿染色体疾病,即唐氏综合症的几率和可能。唐氏症患儿智商低下,无生活自理能力,世界上多数国家都会对孕妇做唐筛,因为每个孕妇都有一定几率和可能怀上唐氏胎儿。
超声波检查,主要检查胎儿的发育情况,以辨别发育中是否存在较大问题(是否有先天性异常)。
妊娠糖尿病近年来发病率也在升高,并呈现年轻化的态势。尽管孕前孕妇并没有糖尿病史,但由于遗传、不良生活习惯等因素影响,孕妇有一定几率患上妊娠糖尿病和并发症。其主要表现为三多一轻:吃多、喝多、尿多,体重减轻。

孕晚期
从孕28周到分娩结束(一般为第40周)称为孕晚期。进入孕晚期,胎动会减弱,属于正常现象。正常情况下,早、午、晚三次胎动的平均数为5-10次,平均数少于5次就不正常了。孕妇应该在安静的环境下,以放松的情绪感觉胎动。准妈妈千万不要因为胎动减弱烦躁和担心以及情绪较大起伏波动,这样其实对胎儿生长发育不利。

进入孕晚期,孕妇检查水肿情况,更需要预防早产。而第7次产检可以通过B超估算出胎儿体重。
到了38周以后,准妈妈们就要做好分娩的准备了,特别是心理上的准备,因为胎儿随时可能会出生。

答疑解惑
1、孕妇多久进行一次产前检查?
一般来说,在怀孕28周前需要每月做一次产前检查,28~36周每两周做一次产前检查,36周后每周做一次产前检查,但各个不同地区和医院的规定可能会有一些差别。整个孕期,可能需要进行10~15次产前检查。
2、产检之前需要做哪些准备?
孕后,准妈妈们会经常碰到一些困扰和问题,平时一定要记在本子上记好,在每一次产检前,把想问的事情或关心的问题准备好,产检时有针对性地询问医生。例如,在你喝任何药草茶、服用孕期补充剂或非处方药之前,可以在产前检查的时候带去,医生看看产品标签,并告诉你是否可以在孕期服用。
3、如何充分利用产检时间?
大多数人都很期待自己每一次的产前检查,但过后又非常失望,因为好像除了第一次产检之外,每一次产前检查整个过程都用不了10分钟。但其实产检过程较快通常表示你一切状况都很正常。
4、产检当天穿什么才方便?
宽松的衣服:一定要穿宽松的衣服,尤其是到孕中期测宫高、腹围开始,更是要选择方便检查的衣服。
下装:最好是穿容易穿脱的裤子,也可以是宽裙子。这样,内诊时候就不会给自己造成太大的麻烦。
手提包:包里面孕妇健康手册要带上,还可以装上笔和小本子,必要时做记录。
鞋子:要穿舒服的鞋子,且要方便穿脱。
袜子:浮肿检查的时候是要脱掉鞋袜的,所以最好不要穿高过膝盖的袜子。
其它:内诊后可能会有出血等情况发生,最好带上卫生护垫或卫生巾。
孕期产检是非常非常重要的,一方面能够帮助准爸爸准妈妈了解掌握胎儿的发育成长,也是更安全科学的孕育胎儿必不可少的手段。
臻月君在这里要提醒各位准爸爸、准妈妈,一定要到正规医院,按照产检的顺序和流程完整地做好每一次产检,对自己负责,对宝宝负责。准爸爸们,如果时间允许,一定要陪自己老婆一起去做产检哦。


